網站備案其實也不是一個簡單的事情,要了解的知識還是還是很多的。有的人不了解網站備案的是怎么回事,只能能花錢找人去備案,到最后自己還是不了解備案。那么,網站備案的流程是什么?需要備案的時候需要注意些什么?

網站備案流程
中華人民共和國工業和信息化部日前公布了的通知,通知中強調網站負責人須本人攜帶證件原件、材料到接入服務單位備案辦理核驗手續,并提供彩色正面免冠照。工信部要求,接入服務單位根據相關網站的委托代為履行備案、備案變更等手續時,應對網站主辦者提交的主體信息、聯系方式、網站信息,以及本單位提交的接入信息的真實性進行核驗。核驗內容包括網站主辦者(主體)信息、聯系方式、網站信息及接入信息等。
一、準備的材料
1、身份證、營業執照副本
2、聯系方式
3、照片
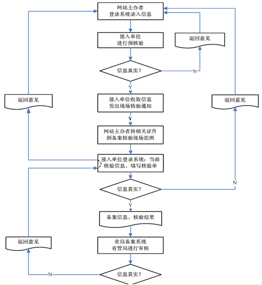
二、步驟/方法
1、根據新的備案核驗流程,接入服務單位受理網站主辦者提交信息后,對主體信息、聯系方式等信息進行預核驗,預核驗后,接入服務單位應向網站主辦者發送現場核驗通知或信息退回的短信提示。預核驗工作必須在主辦者提交備案信息后5個工作日內完成。網站主辦者接到通知后,由網站負責人本人攜帶核驗所需證件原件、材料到接入服務單位備案現場辦理核驗手續。
2、接入服務單位在本單位備案現場采集并留存網站負責人彩色正面免冠照(電子照片規格:800×600像素)。備案中心統一制作、提供帶有標識的幕布作為拍照背景,照片應顯示拍照時間和背景標識。
3、接入服務單位備案人員依據證件原件內容對網站主辦者網上提交的主體信息進行核驗:核驗證件持有者、證件類型、證件內容與備案系統中錄入的網站備案信息是否完全一致,不一致不予受理;依據網站主辦者提交的域名證書或域名注冊機構網站公共查詢信息,核驗網站域名所有者與網站主辦者身份的一致性,不一致不予受理;依據本單位對網站的實際接入情況,準確錄入網站備案接入信息各項內容。
4、若核驗無誤,接入服務單位備案人員填寫統一格式的《網站備案信息真實性核驗單》;若發現備案信息有誤,現場核實修改,并在《網站備案信息真實性核驗單》中進行記錄。《網站備案信息真實性核驗單》一式兩份:一份接入服務單位留存,一份上報網站主體所在地通信管理局,加蓋接入服務單位公章。網站主辦者和接入服務單位同時簽訂信息安全管理協議書。
5、在確認備案信息全部核驗無誤后,接入服務單位通過本單位備案系統向主體所在地通信管理局備案系統提交網站備案信息,并提交《網站備案信息真實性核驗單》紙制原件、傳真件或電子掃描件。
6、等待備案審核通過,獲得了ICP網站備案號。
注意:網站只有獨立的 IP 地址,沒有域名需要辦理網上備案手續嗎?
當然需要。無論您的網站是通過域名訪問或通過 IP 地址訪問都要辦理備案手續。若頂級域名已經取得備案號,則三級域名不需要再次提交備案,例如域名:cqwang.com.cn已經取得備案號,則bah.abc.com.cn不需要再次提交備案。
重慶網站建設初期對于新手來說也許會越到很多的問題,但不管什么問題,進網站查看一下,就會收獲不小。以后還會有更多的網站建設的相關知識分享給大家。














